温暖“云”连线 家园“爱”同行——宝带实验幼儿园小、中、大班“云”家长会
温暖“云”连线
家园“爱”同行
——宝带实验幼儿园小、中、大班“云”家长会
在这个天朗气清的季节,
孩子们欢乐着、成长着……
让我们一起感受这份喜悦,
共绘孩子幸福的人生起点。
在疫情防控常态化的背景下,为进一步加强家园联系,让家长们更全面地了解班级工作以及孩子的在园情况,真正有效地达到家园携手,吴中区宝带实验幼儿园为此召开了小、中、大班“云”上家长会。
01
用心准备 尽善尽美
为了解家长的真实需求,科学地传达教育理念,老师们首先进行了线上调研。根据家长们迫切需要了解的内容,分小、中、大三个年龄段确定了主题,分别从“生活教育”、“阅读课程”、“学习品质”这三个角度,开展了家园共育的有效探讨。老师们制作了丰富的活动视频集锦,为此次“云”端相约提前做了精心、细致的准备。




PART 02
用爱交流 共话成长
11月11日下午13:00,小、中、大班“云”家长会如期召开,家长们准时签到。老师们在钉钉直播中与家长们亲切地问候,欢迎着每一位家长的到来,“云”家长会由此拉开序幕。


小班组
小班组的老师们结合班级实际情况和孩子的年龄特点,从专业的视角和家长们分享了一日生活中的“温馨小故事”,一个又一个的“小别离”,收获到了一个又一个的“大进步”,生动地诠释了“生活即课程”的理念。



中班组
中班组的老师们以我园一年一度的“阅读节”为切入口,引导家长重视培养孩子阅读兴趣,坚持进行有效的亲子阅读,让阅读成为孩子们终身的习惯。




大班组
大班组的老师以“如何培养孩子良好的学习品质”为主题,与家长们进行了分享,结合实例从好奇心、专注力、时间管理等多方面展开,让家长们明白了学习品质培养的重要性,更明确了如何在平时生活中进行引导。





PART 03
用情守护 携手共进
虽然是“云”家长会,但老师与家长犹如面对面沟通般的亲密。整个家长会过程中,家长们非常投入,不仅准时参与会议并且认真做好笔记。








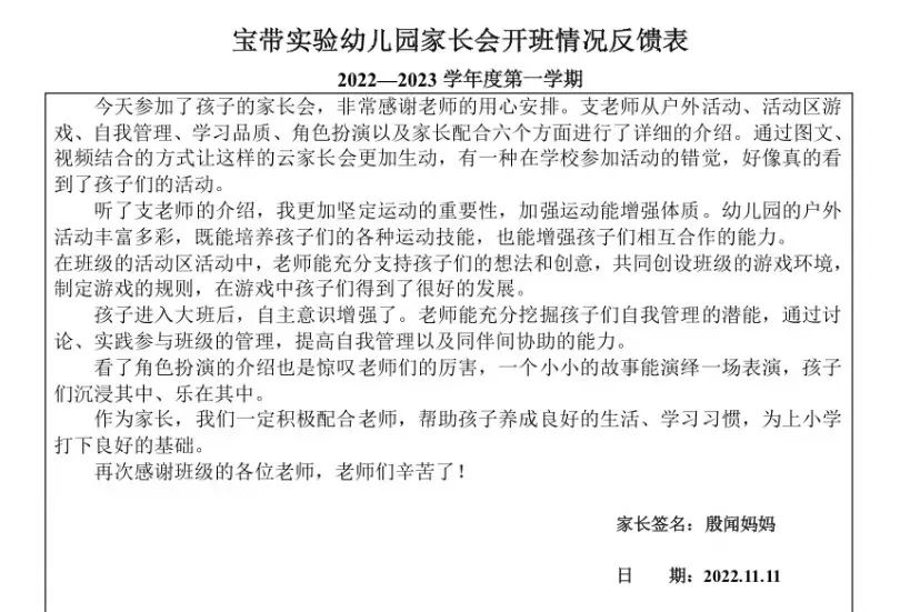
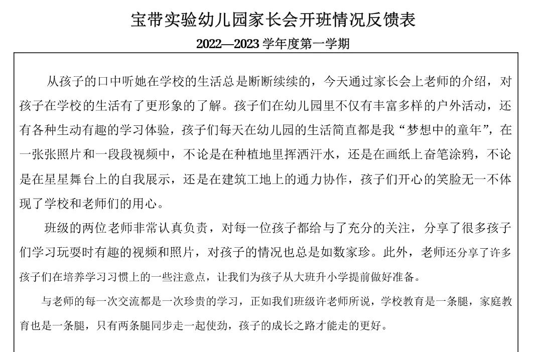
会后,家长们纷纷表示家长会内容丰富而充实,受益匪浅。同时,对老师的辛苦付出表示感谢,更表示会一如既往地支持、信任老师们的工作。






短暂而充实的“云”上相聚,为幼儿园和家庭搭建了交流和沟通的平台,为家长们提供了全方位了解孩子们在园情况的机会,也为老师们提供了指导家庭教育的契机,更收获了家长们满满的信任与支持。
因为孩子,我们相遇,
开启一场新的旅程;
因为共同的目标,
我们默契携手;
时光不语,静待花开。
让我们用心陪伴,
一起见证宝贝们的成长!

撰稿:钱巧兰
照片:各班教师提供
编辑:周佳丽
审核:园长室
